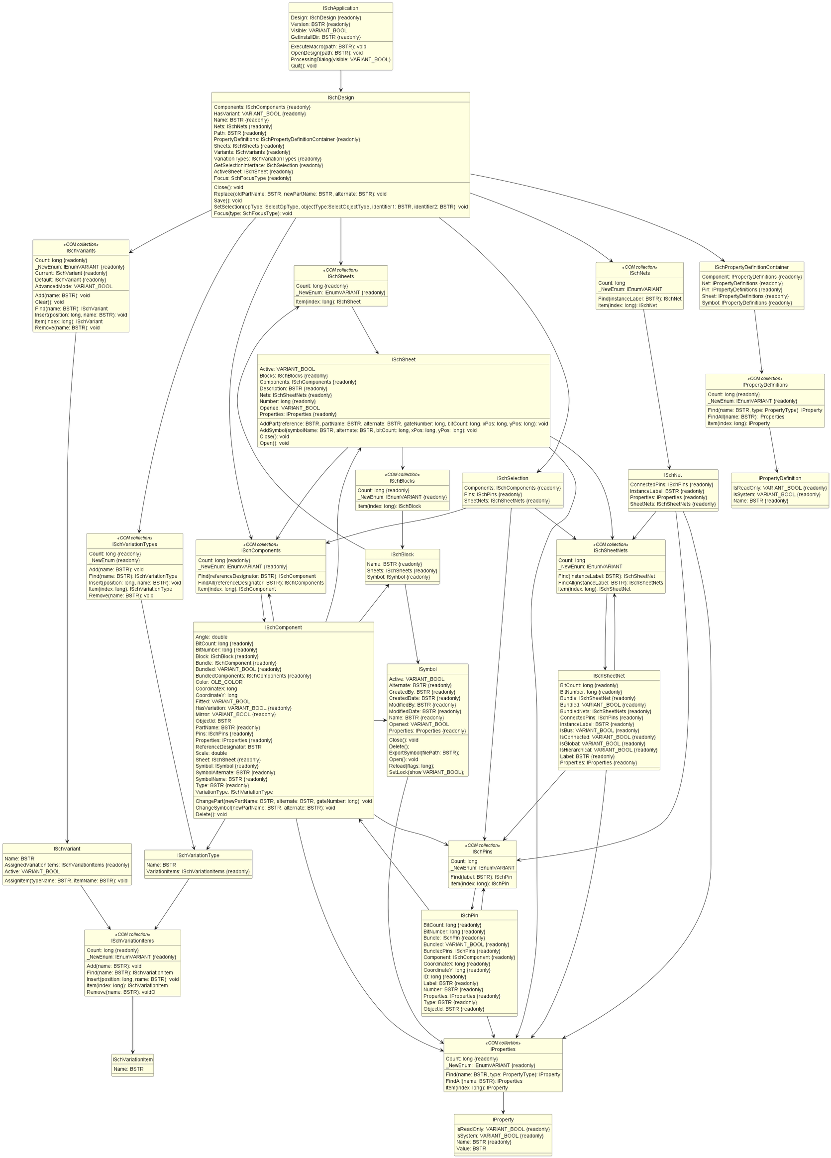
Class Diagram for eCADSTAR Schematic Editor
The following diagram shows the classes in eCADSTAR Schematic Editor that can be accessed using the Scripting Interface. It shows their structure, and illustrates the relationship between them. Click a class in the diagram to display its description on a separate page. This lists the members of each class, and describes their properties. For each class, the parent and child classes are listed in the Related topics section. For the other class diagrams in eCADSTAR, see: Class Diagram for eCADSTAR Library Editor and Class Diagram for eCADSTAR PCB Editor.

